Loading...

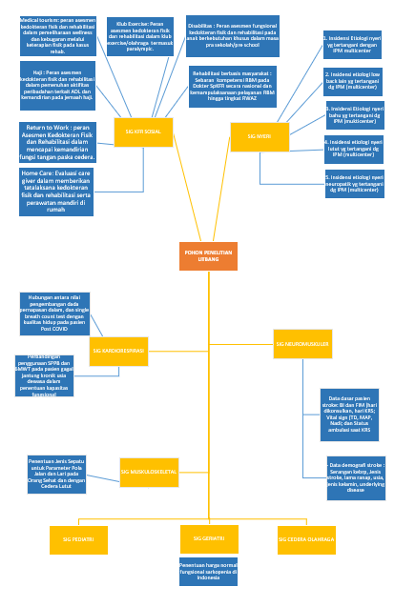
Peta Penelitian Litbang

Administrator 31 Desember 2025 126x
Bagikan