Loading...
Administrator 23 Oktober 2025

yankes.kemkes.go.id Ellyana Sungkar, dr.,Sp.K.F.R., Ped.(K) - RSUP dr. Hasan Sadikin Bandung Istilah Cerebral Palsy (CP) diperkenalkan pertama kali sekitar akhir abad ke-19 oleh seorang dokterWilliam John Little dari Inggris yang menggambarkan kondisi ters . . .

Administrator 24 Oktober 2025

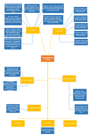
Intervensi medik yang menyeluruh bagi penyandang disabilitas dan lansia (DILANS) adalah diantara perbincangan Presiden DILANS Indonesia, Farhan Helmy dan Dr. Muhammad Luthfi Dharmawan, Sp.K.F.R, Ketua  Perhimpunan Dokter Spesialis Kedokteran Fisik dan Reh . . .

dr. Deasy Herminawaty, Sp. KFR 24 Oktober 2025

Perhelatan PIT PERDOSRI 2023 yang berlangsung tanggal 4- 7 Oktober 2023 di Hotel Grand Mercure Malang, Jawa Timur kemarin menyisakan banyak cerita. Gala dinner yang diselenggarakan pada hari Jumat malam, 6 Oktober 2023 adalah salah satunya. PIT tahun ini teras . . .

Administrator 24 Oktober 2025

yankes.kemkes.go.iddr. Ellyana Sungkar, SpKFR (K) - RSUP dr. Hasan Sadikin Bandung   Hari Selasa, tepatnya tanggal 21 Maret 2023 adalah Hari Sindroma Down (Down Syndrome/DS) Dunia yang merupakan hari kesadaran global yang secara resmi diperingati oleh&n . . .

Dr. dr. ENDANG ERNANDINI, SpKFR, MARS 24 Oktober 2025

I. Latar Belakang Melakukan kegiatan dinamis adalah keharusan bagi setiap individu. Karena Keadaan imobilisasi (sangat kurang bergerak) atau kehidupan sedentary life style (kurang aktif bergerak) akan mengakibatkan menurunnya kekuatan otot yang akhirnya akan . . .

Administrator 24 Oktober 2025

Ikatan Dokter Indonesia sebagai organisasi profesi kedokteran merupakan salah satu stakeholder pelayanan kesehatan yang turut bertanggung jawab dalam menjamin terselenggaranya pelayanan kedokteran yang bermutu. Pedoman Pelaksanaan Program Pengembangan Pendidik . . .